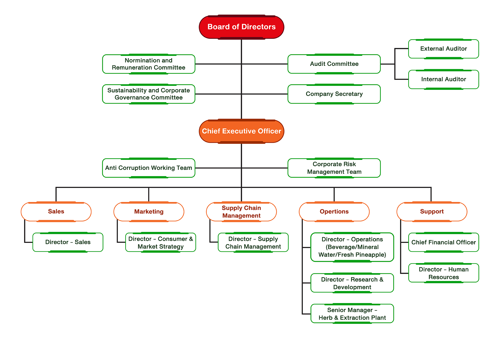
Organization Chart

Tipco Foods Public Company Limited

118/1 TIPCO Tower 1 Floor 27-28, Rama VI Road,
Phaya Thai, Phaya Thai, Bangkok 10400
Tel: (662) 273-6200
Fax: (662) 271-4304, 271-1600
E-mail: Foodgroup@tipco.net

COPYRIGHT 2016 ALL COPY RIGHTS RESERVED. TIPCO FOODS PCL. | SITEMAP | POLICY